
猫是敏感的动物,所以它们很容易对周围发生的事情感到沮丧或焦虑。有没有注意到你的猫最近行为怪异,不明原因呕吐?如果是这样,也许无需过分担心。
当你的猫压力过大时,呕吐是正常的反应。这就是为什么你应该知道如何识别你的猫的压力行为,并在它焦虑时帮助它。我们将更多地谈论这个话题,解释为什么猫在紧张时会呕吐,以及如何做出反应来帮助你的猫。

当一个猫感到紧张或不安,很容易发生呕吐。呕吐发生的原因是猫在焦虑时胃的动力会发生变化。重要的是要注意到猫咪紧张的所有迹象,并努力缓解它们的压力焦虑。

你应该做的第一件事是保持冷静,带你的宠物去看兽医。他们将检查您的猫,并检查问题的根本原因。如果原因是压力,你应该在家照顾你的小猫。如果有你不知道的更重要的问题,兽医会为你的猫开治疗和下一次检查。
一旦你的猫被照顾好了,清理家中呕吐的地方以确保现场消毒。试着尽可能的预防,试着减少和管理你的猫咪的压力。
当暴露在太多的压力下,你的猫会很快变得身体和情绪不适,导致潜在的严重健康问题。始终密切关注你的小猫的行为,并采取行动,每当你注意到令人担忧的迹象。你越早意识到你的猫发生了奇怪的事情,你就能越快解决问题。
下面我们将解释更多关于如何判断你的猫什么时候有压力,以及哪些迹象可以表明你的猫正在处理焦虑。
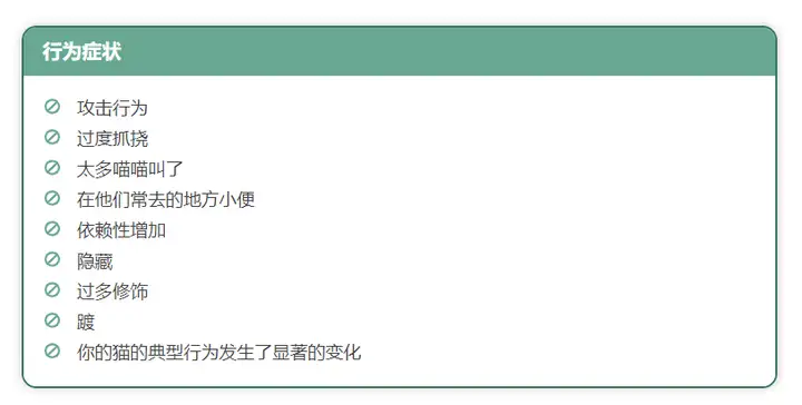
猫是非常微妙的,所以有时,很难知道你的猫是否有压力。尽管如此,如果你的猫生气或焦虑,你可以观察到行为和身体上的症状。下面你可以看到一些心烦意乱的猫的常见迹象。


除了我们提到的迹象,还有其他迹象表明你的猫感到焦虑。最常见的有:

帮助你的猫咪应对压力的最好方法是预测哪些情况会让你感到压力,并努力避免它们。

和我们一样,每只猫都是一个个体。
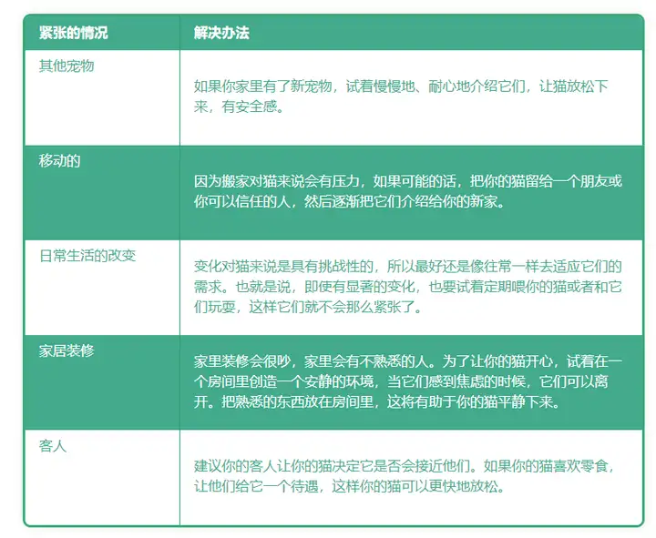
所以,并不是所有相同的情况都会让所有的猫都有压力。尽管如此,日常情况会激怒猫,所以看看下面。我们也为这些情况提供了可能的解决方案。

变化是猫咪最不喜欢的,所以需要家中常备瑞乐事安抚香薰,搬家、新成员加入、突然的噪音等等,都可以及时的环境猫咪的紧张情绪,更好的保护他们。Relaxivet瑞乐事,德国品牌,原装进口,通过向空气中释放费洛蒙信息素,模拟妈妈的味道,放松猫心情。

由于小猫很容易变得暴躁,你需要知道如何帮助它们减轻压力。你可以做几件不同的事情来帮助他们应对紧张的情况。
虽然这似乎是显而易见的,但要确保你的猫拥有它所需要的一切。这意味着有一个一碗水、食物、一个干净的猫砂盒和一个挠痒器。为食物和水、玩耍和猫咪浴室创造指定的区域。你的猫会很高兴知道他们有他们需要的一切。
你的猫咪应该吃高质量的食物,并且应该尽可能在用餐时间保持安静。确保你的猫吃饭的地方是干净的,为你的猫选择一个大小合适的食物碗,并把它放在一个安静的没有高流量的地方。试着把水碗放在附近,这样你的猫咪渴了的时候就可以很容易地喝水了。

永远不要推或强迫你的猫互动。相反,允许他们按照自己的节奏做事。如果你想抓住他们,但你注意到他们对这个想法不太兴奋,让他们走吧。耐心点,让你的猫咪自己做决定。你可能会注意到,当你的猫能够决定互动的过程时,它会更喜欢你。
有趣的玩耍时间对猫有积极的影响,它可以减轻压力。为了让你的猫保持兴奋,你可以购买有趣的玩具,建立隧道,或任何其他你的猫可能喜欢的活动。坚持每天在同一时间玩耍,创造一个健康的生活规律。

每当你知道你的生活将会有一个转变或改变,试着帮助你的猫逐渐经历一切。你的猫咪会很高兴知道你付出了的努力让它们感到安全和不那么紧张。
猫喜欢玩耍,但要做到这一点,它们需要一个适应它们需要的环境。投资在猫树上,栖木上,或者任何你的猫可以攀爬和放松的地方。此外,如果你的猫变得紧张,创造一个可以放松的藏身之处。当一只猫拥有所有它们需要的资源,并且处于一个平静的环境中时,它们无疑会减少压力。可以 在他常去的地方使用瑞乐事安抚喷雾,让熟悉的味道环绕在他身边。

我们提到的所有为猫缓解压力的事情也会帮助她更健康。除此之外,保持你的猫健康最重要的事情是定期检查。最好尽早发现潜在的医疗问题,这样你就可以快速解决它。此外,确保你提供良好的营养,定期梳理,牙科和指甲检查你的猫。
看兽医可能是你的猫的另一个诱因,所以虽然你需要这样做来保持你的猫健康,你应该想一个策略来减少它们的压力。你需要做的第一件事是让你的猫熟悉这个载体,让它在里面感觉舒服。当你在兽医那里的时候,把它放在你的膝盖上或者旁边,避免放在地板上。如果可能的话,如果你的猫开始感到焦虑,带一个玩具或零食来分散它的注意力。

当猫咪因为压力原因导致呕吐时,你需要保持冷静,并尽可能快地照顾你的猫。为了防止这些情况发生,你需要选择瑞乐事费洛蒙产品,为猫咪提供舒适的居住环境。